Anx-XV : Investigations officielles susp. TIA
Annexe XV : Logique des investigations officielles conduites dans un contexte de cas humains pour lesquels une origine alimentaire est suspectée
Les investigations menées par les autorités compétentes dans le cadre de « cas humains » conduisent parfois au déclenchement d’une alerte « produits ».
Sont exposées ici les modalités des investigations et les mesures mises en œuvre par les autorités compétentes lors de maladies humaines pour lesquelles une origine alimentaire est suspectée.
Parmi ces situations, on distingue :
les cas humains isolés (exemple : enquêtes autour d’un cas unique de listériose) ;
les regroupements (« cluster ») de cas humains infectés par un même pathogène et pour lesquels un lien avec la consommation d’un aliment mis sur le marché est suspecté. Le regroupement des cas peut être lié :
à la proximité géographique et/ou temporelle des cas (c’est-à-dire un nombre inhabituel de cas sur un même territoire et/ou une période) (exemples : cluster régional de salmonellose, regroupement spatiaux-temporel de cas humains infectés par STEC, etc.) ;
et/ou à la proximité génotypique des souches isolées de cas humains (exemple : cluster génomiques de salmonellose, de listériose, de STEC) ;
les toxi-infections alimentaires collectives (TIAC). Une TIAC est définie comme l’apparition d’au moins deux cas humains présentant une symptomatologie similaire, en général gastro-intestinale, dont on peut rapporter la cause à une même origine alimentaire, en pratique un même événement (même repas ou lieu de restauration). À la différence d’un « cluster », lors d’une TIAC, le pathogène à l’origine des symptômes n’est donc pas forcément identifié. C’est la déclaration de symptômes peu après le repas commun qui relie les cas.
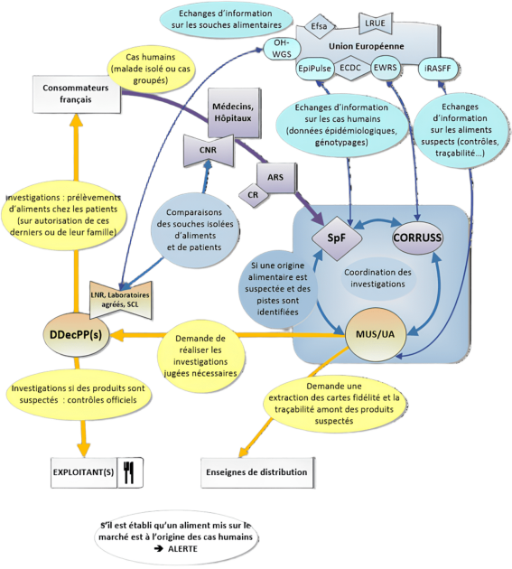
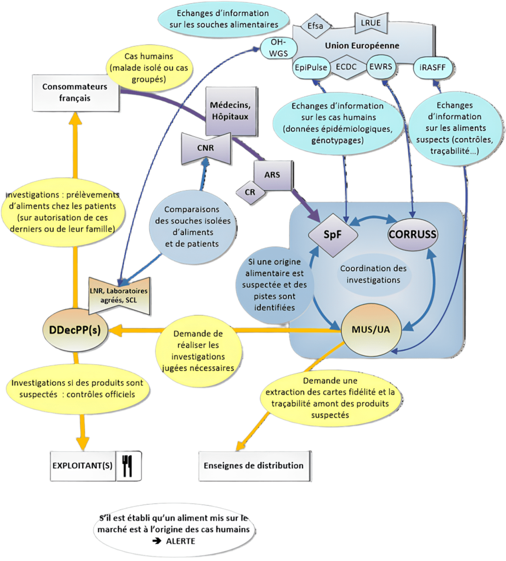
En France, la surveillance de l’état de santé de la population est assurée par Santé publique France. L’agence assure, en lien avec les Centres nationaux de référence (CNR) et leur réseau de laboratoires, la surveillance des maladies à déclaration obligatoire (les TIAC, le botulisme, la listériose, la fièvre typhoïde ou encore l’hépatite A) ainsi que d’autres infections d’origine alimentaire dont les infections à Salmonella spp, Campylobacter spp, Yersinia spp, Cryptosporidium spp, Vibrio spp. La surveillance des infections par E. coli producteurs de shigatoxines (STEC) est quant à elle assurée par une surveillance clinique volontaire du syndrome hémolytique et urémique (SHU) pédiatrique, via un réseau de cliniciens et par une surveillance microbiologique assurée par le CNR et son laboratoire associé qui réceptionne des souches issues de laboratoires volontaires.
Investigations lors de TIAC
Plusieurs convives sont malades après avoir consommé un même repas (repas familial, restaurant, restauration collective…).
Les investigations menées dans ce cadre par les autorités compétentes se déroulent ainsi :
L’enquête épidémiologique conduite auprès des patients par l’ARS et/ou la Cellule régionale de Santé publique France vise à décrire la TIAC (nombre de malades, nombre de personnes ayant participé au repas, description des symptômes, date et heure du ou des repas suspects, date et heure d’apparition des symptômes pour estimer la durée d’incubation et sa variabilité entre les cas), voire, selon les conclusions statistiques des questionnaires alimentaires auprès des malades, à identifier le ou les repas et produits suspectés. Ces éléments peuvent ensuite être corroborés par des éléments analytiques sur les patients (copro- ou hémoculture…) ;
En fonction des données recueillies lors de l’enquête alimentaire, les autorités compétentes (ARS en concertation avec les DDecPP) évaluent l’opportunité pour la DDecPP de conduire des investigations portant sur le lieu du repas commun (surtout en cas de restauration hors foyer) et sur les aliments consommés par les malades : prélèvements officiels de restes alimentaires pour mise en analyse, enquête de traçabilité, inspection des établissements... ;
S’il est possible de mettre en évidence l’aliment à l’origine de la contamination (suite aux investigations épidémiologiques, microbiologiques ou aux enquêtes de traçabilité), la TIAC est alors susceptible de déclencher une alerte « produit » qui sera alors gérée selon les modalités décrites dans le présent guide.
Investigations suite à la mise en évidence d’un « cluster »
La surveillance sanitaire en France a beaucoup évolué ces dernières années. La précision accrue des techniques de séquençage génomique de souches permet en particulier d’affiner les investigations.
Le terme « cluster » désigne ici un regroupement de cas d’une maladie essentiellement alimentaire présentant une souche bactérienne ou virale identique ou très proche et pour lesquels une source de contamination commune peut être suspectée.
Pour les maladies faisant l’objet d’une surveillance microbiologique, les clusters sont le plus souvent définis comme un regroupement de cas dont les souches possèdent des caractéristiques microbiologiques similaires (génotypiques ou sérotypiques). Néanmoins, tout regroupement de cas dont les souches possèdent des caractéristiques microbiologiques similaires n’ont pas nécessairement une source de contamination commune.
Lorsqu’un cluster est mis en évidence, il convient donc de rechercher s’il existe un lien épidémiologique entre les malades afin d’identifier une éventuelle source de contamination commune.
Si la piste d’une contamination alimentaire est privilégiée, notamment en raison de la nature du pathogène, le lien épidémiologique est recherché en priorité au niveau des consommations alimentaires des malades. L’enquête alimentaire menée par les autorités sanitaires auprès des cas humains d’un cluster permet parfois d’identifier la consommation de denrées spécifiques communes, qui sont alors suspectées et peuvent faire l’objet d’investigations complémentaires.
L’enquête alimentaire n’est pas le seul outil disponible pour établir des liens épidémiologiques entre des cas humains et des denrées alimentaires. Les autorités peuvent également s’appuyer sur des bases de données rassemblant certaines souches isolées de denrées alimentaires ou de prélèvements d’environnements de productions. Il peut être recherché parmi ces souches si certaines présentent les mêmes caractéristiques microbiologiques que celles isolées des patients d’un « cluster ». Si de telles souches sont identifiées, il est vérifié si un lien épidémiologique peut être établi entre les produits concernés et les malades. À ce jour, en France, ce mode d’investigation concerne principalement Listeria monocytogenes.
La mise en évidence de souches alimentaires ou environnementales partageant les mêmes caractéristiques génomiques que des souches humaines ne vaut pas causalité et ne permet pas à elle seule de conclure que l’aliment en question est à l’origine des cas de maladie alimentaire identifiés. Un aliment ne peut être incriminé qu’à la faveur de conclusions épidémiologiques complémentaires probantes, prenant en compte des enquêtes de traçabilité approfondies et la consommation possible de cet aliment par les malades.
Ainsi, grâce au développement des techniques de génotypage, les autorités compétentes (UA/ DGCCRF et la MUS/DGAl) sont fréquemment sollicitées par Santé publique France et le CORRUSS (DGS) pour mener des investigations sur des produits alimentaires suspectés d’être à l’origine d’un cluster.
La recherche des produits alimentaires suspectés nécessite parfois d’obtenir la communication par les enseignes de distribution des listes d’achats des malades ou de leurs familles. Ces listes d’achats peuvent être établies lorsque les consommateurs utilisent des cartes de fidélité. Les consommateurs peuvent aussi fournir eux même des preuves d’achats, telles que des tickets de caisses. Les données ainsi recueillies sont étudiées pour établir des achats communs aux malades ou pour identifier plus précisément les références et les numéros de lots des produits suspectés.
Les produits alimentaires suspectés peuvent faire l’objet de prélèvements auprès des malades ou auprès des distributeurs ou des fabricants. Les analyses mises en œuvre sont alors prises en charge par l’administration.
Les autorités compétentes sollicitent aussi le ou les producteurs suspectés afin de rechercher la présence d’une contamination ponctuelle ou persistante dans leur établissement sur les produits ou dans l’environnement. Si l’enquête conclut à une contamination avérée et potentiellement persistante, cela constitue pour l’exploitant une information de non-conformité qu’il lui appartient de gérer comme il se doit, y compris par l’émission d’une alerte portant sur les aliments qui seraient identifiés comme dangereux.
En cas de lien épidémiologique fort, des mesures de gestion des produits (blocage, retrait, rappel…) peuvent même s’avérer nécessaires sans attendre d’avoir pu mettre en évidence la contamination au sein de l’établissement.
À l’opposé, en cas de lien épidémiologique faible, les investigations auprès de l’établissement ont pour objectif de s’assurer, par précaution, que l’exploitant ne passe pas à côté d’une contamination. Il s’agit alors d’une démarche aussi bien préventive que curative (en cas de contamination avérée au sein de l’établissement), qui vise tout autant à protéger les consommateurs qu’à protéger l’exploitant du secteur alimentaire du fait de l’engagement de sa responsabilité pénale au regard de la sécurité des produits qu’il met sur le marché.
Comme indiqué en introduction de ce guide, il est rappelé que face aux dangers biologiques, même l’établissement le plus rigoureux n’est pas infaillible et peut être confronté un jour à une contamination ponctuelle ou persistante qu’il n’avait pas détectée, malgré un plan de surveillance exigeant.
Focus sur les réseaux européens de surveillance et de gestion
En Europe, le partage d’informations concernant la surveillance de maladies alimentaires et la surveillance microbiologique des aliments est organisé selon plusieurs réseaux de surveillance et de gestion.
Il arrive que des informations relatives à des produits contaminés, des TIAC ou à des clusters dont l’origine est survenue en France proviennent d’autres États membres (et réciproquement). Les informations sont alors transmises aux autorités compétentes françaises (et réciproquement), en particulier :
les informations épidémiologiques sont transmises à la DGS et à Santé publique France via la plateforme EWRS (de la Commission Européenne) ou à Santé publique France par le réseau EPIS (de l’ECDC) ;
les informations alimentaires sont transmises à l’Unité d’Alerte (DGCCRF) et à la Mission des Urgences Sanitaires (DGAl) via la plateforme RASFF (Rapid Alert System for Food and Feed).
Représentation simplifiée des interactions entre parties prenantes dans le cadre d’investigations « cas humains isolés » ou « cas humains groupés »
